内容详情

【政治大纲解析】2019考研政治课改!新旧考研政治大纲对比表将影响你的成绩

作者:聚创考研网-小厦老师 点击量:4701 2018-09-15

课程资料备考指导咨询加微信:H17720740258

2019年考研政治课纲大改!将2019年考研大纲2018考研政治大纲进行对比,找出新增、删减考点,对同学们的复习很重要。聚英考研信息网做出以下变化汇总,希望能帮助到2019考研的同学们。


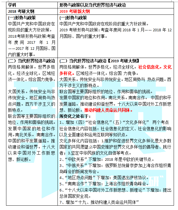
01形势与政策以及当代世界经济与政治对比表

02马克思主义基本原理概论对比表

  马原是考研政治五大科目中相对较难的部分,占24%的试卷。而2019考研政治大纲中马原部分的变动还是比较多的,以下为变动部分:

03毛泽东思想与中国特色社会主义理论体系对比表

04中国近现代史纲要对比表

05思想道德修养与法律基础对比表

   特别注意:想了解更加完整的考研政治考试大纲变动情况,请关注政治大纲解析直播点此进入视频链接

2019考研政治大纲已出

政治课改,变化太快

内容太多,让你猝不及防?

别担心,考研政治“曾哥”点题班来了

明确考点,解读重难点,结合最热门的时政

最最最重要的......结合大纲进行考点预测

你还在等什么....

2019考研政治点题班

击图片了解更多详情

聚英考研政治

以上是聚创考研网为考生整理的"【政治大纲解析】2019考研政治课改!新旧考研政治大纲对比表将影响你的成绩"的相关考研信息,希望对大家考研备考有所帮助! 备考过程中如有疑问,也可以添加老师微信juchuang911进行咨询。

搜索不到想要的信息?联系在线客服或者添加微信咨询
取消
复制微信号