内容详情

2019考研政治:2018年9月国内外重大时事政治新闻汇总

作者:聚创考研网-小厦老师 点击量:4403 2018-10-13

课程资料备考指导咨询加微信:H17720740258

  考研政治成功的秘诀之一就是:及时关注国内外的时政热点新闻,时政热点作为考研的必考点,内容多而庞杂,为了节省小伙们的政治备考时间,聚英考研信息网小编总结了9月份的时政热点新闻,并在文章末尾有完整版附件可下载

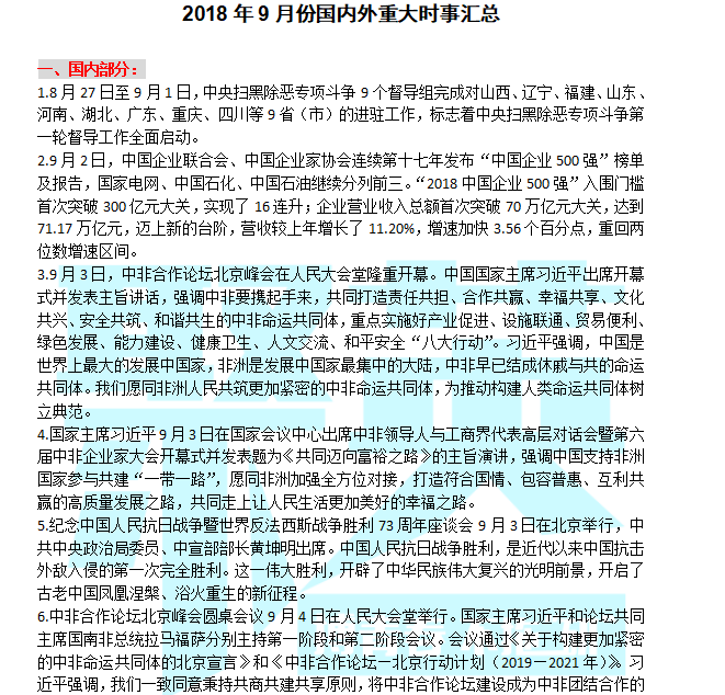
聚英9月国内外时事汇总

  完整版附件可下载2018年9月份国内外重大时事汇总.pdf


考研政治不仅要背背背

成功的秘诀还在于——

关注当年国内外重大的时政热点新闻

整年都在备考,哪有时间关注时政

2019考研政治时政串讲班

1~10月国内外时事政治一网打尽

解析各大事件背后隐藏考点、易考题型

重点梳理习大大重要讲话、新论断

完美~

了解详情请点击图片试听

聚英考研政治时政串讲班

推荐阅读:

  1、2019版肖秀荣三件套出版时间已定!手把手教你使用,考研政治80+不是梦

  2、赶紧马住!考研政治“红宝书”的正确使用方法来了

  3、【汇总】2018年特重大国内外时事热点命题考点解析&解题思路分析


以上是聚创考研网为考生整理的"2019考研政治:2018年9月国内外重大时事政治新闻汇总"的相关考研信息,希望对大家考研备考有所帮助! 备考过程中如有疑问,也可以添加老师微信juchuang911进行咨询。

搜索不到想要的信息?联系在线客服或者添加微信咨询
取消
复制微信号