作者:聚创考研网-颜老师 点击量:2869 2019-06-19
课程资料备考指导咨询加微信:H17720740258
考研大纲还有一个月到达战场,相比前两年早这么多,我们还是很幸福的,具体会有什么变化,我们先静观其变。目前很多学校(学院)都陆陆续续公布招生简章了,今天我们就来看看近期公布的招生简章。
目前公布的很多都不是学校汇总公布的,而是各学院或者是单独学硕公布的,因为今年专硕工科会有比较大的变化,具体什么样各学校还要以教育部的正式文件为准。
下面聚创考研信息网小编整理了已公布的招生简章和招生专业科目变化。
一、已公布招生信息的院校
1、厦门大学——生物仿生及软物质研究院
2、天津大学——MBA
3、天津大学——MPA教育中心
此招生简章是非全日制公共管理硕士的,全日制的同学还是要等一段时间。
4、清华大学——工程管理硕士
5、上海海事大学——会计专硕

6、南京信息工程大学——文学院
7、陕西理工大学——教育科学学院
8、广东财经学院——管理学院

除此之外还有很多院校都公布了MBA、MEM等专业的招生简章,比如清华、北大、厦大、西交、天大、山大、上海海事、浙财、西工大、河海、新财、汕大等等。有在职想考的同学可以去各学校官网看看。
二、专业目录科目变化的院校
前段时间聚创考研信息网小姐姐为大家带来了部分专业目录发生变化的院校:
知道考研大纲发布时间7月发布,那这些院校专业招生目录变了你知道吗?
今天我们来看看近期发布的院校:
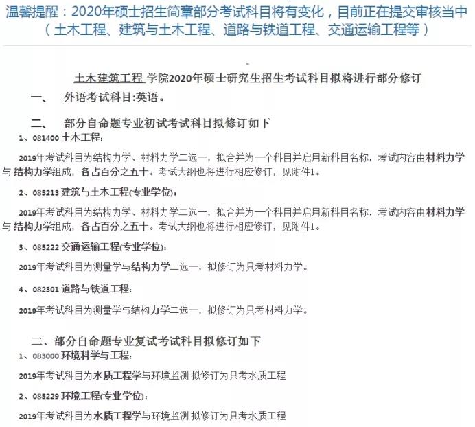
1、北京交通大学——土木建筑工程学院
北交虽然没有公布招生简章,但是却公布了一份土建学院的招生简章部分考试科目变化,有想考的小伙伴可要好好看一下。

2、福州大学
福州大学只是公布了招生专业目录编制的通知,具体的公布时间并没有公布,其中第一条第五小条中说工程硕士涉及调整,以教育部发文为主,但是文件预计是九月份下发,暂时按往年情况上报,所以由此推论福大的专业目录有可能在九月份之前公布。

同时,聚创考研信息网汇总了20年各院校招生简章、招生专业目录、考研大纲和参考书目:
【汇总】全国各省市院校2020年招生简章+专业目录+参考书目+考试大纲
最后小编再说一下,目标院校的招生简章一定要仔仔细细的通览一遍,并把关于自己参考的专业重点阅读。特别是与往年做比对,有出入的地方要加以重视,这就可能是今年变化的地方。
各院校招生简章和考研大纲基本上都会在暑假的时候集中发布,还在担心暑假不知道怎么复习吗?
招生简章找不到?考研大纲看不懂??复习进度没人督促???
北京名师空降厦门,更有大咖王式安、李永乐等!!
各地均包含住宿,高三式,半军事化管理,全程督学!
7·19火热开班
现在报名可享受提前导学哦~
推荐阅读:
【汇总】2020年全国各高校招生简章+招生目录信息公布(更新中)
【汇总】2020年全国各院校参考书目+考试大纲公布(更新中)
【汇总】 2020年考研统考科目考试大纲【公共课+专业课】(更新中)
以上是聚创考研网为考生整理的"20考研:又有学校公布招生简章了!包括清华厦大等9所高校"的相关考研信息,希望对大家考研备考有所帮助! 备考过程中如有疑问,也可以添加老师微信juchuang911进行咨询。