内容详情

山西省2020年全国硕士研究生招生考试网上报名公告

作者:聚创考研网-林老师 点击量:606 2019-10-18

课程资料备考指导咨询加微信:H17720740258

据悉,山西省2020年全国硕士研究生招生考试网上报名公告已公布,聚创考研信息网小编为大家整理如下:


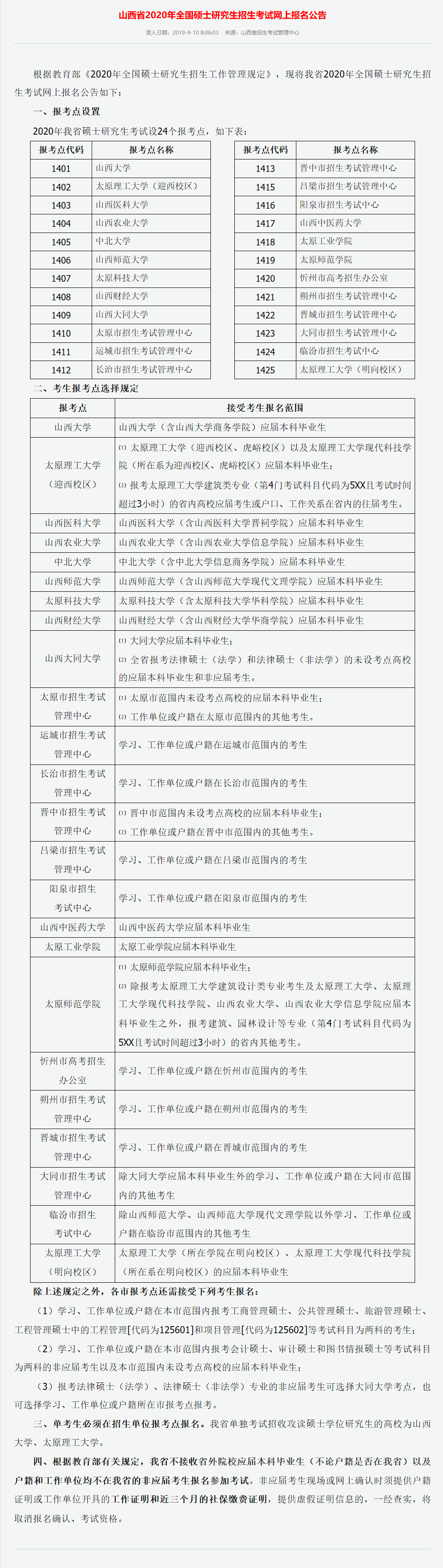
      根据教育部《2020年全国硕士研究生招生工作管理规定》,现将我省2020年全国硕士研究生招生考试网上报名公告如下:
      一、报考点设置 
      2020年我省硕士研究生考试设24个报考点,如下表: 
      报考点代码  报考点名称 
      1401           山西大学 
      1402           太原理工大学(迎西校区) 
      1403           山西医科大学 
      1404           山西农业大学 
      1405           中北大学 
      1406           山西师范大学 
      1407           太原科技大学 
      1408           山西财经大学 
      1409           山西大同大学 
      1410           太原市招生考试管理中心 
      1411           运城市招生考试管理中心 
      1412           长治市招生考试管理中心 
      1413           晋中市招生考试管理中心 
      1415           吕梁市招生考试管理中心 
      1416           阳泉市招生考试中心 
      1417           山西中医药大学 
      1418           太原工业学院 
      1419           太原师范学院 
      1420           忻州市高考招生办公室 
      1421           朔州市招生考试管理中心 
      1422           晋城市招生考试管理中心 
      1423           大同市招生考试管理中心 
      1424           临汾市招生考试中心 
      1425           太原理工大学(明向校区)

      二、考生报考点选择规定 
      报考点接受考生报名范围: 
      山西大学:山西大学(含山西大学商务学院)应届本科毕业生。 
      太原理工大学(迎西校区):⑴ 太原理工大学(迎西校区、虎峪校区)以及太原理工大学现代科技学 院(所在系为迎西校区、虎峪校区)应届本科毕业生;⑵ 报考太原理工大学建筑类专业(第4门考试科目代码为5XX且考试时间超过3小时)的省内高校应届考生或户口、工作关系在省内的往届考生。 
      山西医科大学:山西医科大学(含山西医科大学晋祠学院)应届本科毕业生。 
      山西农业大学:山西农业大学(含山西农业大学信息学院)应届本科毕业生。 
      中北大学:中北大学(含中北大学信息商务学院)应届本科毕业生。 
      山西师范大学:山西师范大学(含山西师范大学现代文理学院)应届本科毕业生。 
      太原科技大学:太原科技大学(含太原科技大学华科学院)应届本科毕业生。 
      山西财经大学:山西财经大学(含山西财经大学华商学院)应届本科毕业生。 
      山西大同大学:⑴ 大同大学应届本科毕业生;⑵ 全省报考法律硕士(法学)和法律硕士(非法学)的未设考点高校的应届本科毕业生和非应届考生。 
      太原市招生考试管理中心:⑴ 太原市范围内未设考点高校的应届本科毕业生;⑵ 工作单位或户籍在太原市范围内的其他考生。 
      运城市招生考试管理中心:学习、工作单位或户籍在运城市范围内的考生。 
      长治市招生考试管理中心:学习、工作单位或户籍在长治市范围内的考生。 
      晋中市招生考试管理中心:⑴ 晋中市范围内未设考点高校的应届本科毕业生;⑵ 工作单位或户籍在晋中市范围内的其他考生。 
      吕梁市招生考试管理中心:学习、工作单位或户籍在吕梁市范围内的考生。 
      阳泉市招生考试中心:学习、工作单位或户籍在阳泉市范围内的考生。 
      山西中医药大学:山西中医药大学应届本科毕业生。 
      太原工业学院:太原工业学院应届本科毕业生。 
      太原师范学院:⑴ 太原师范学院应届本科毕业生;⑵ 除报考太原理工大学建筑设计类专业考生及太原理工大学、太原理工大学现代科技学院、山西农业大学、山西农业大学信息学院应届本科毕业生之外,报考建筑、园林设计等专业(第4门考试科目代码为5XX且考试时间超过3小时)的省内其他考生。  
      忻州市高考招生办公室:学习、工作单位或户籍在忻州市范围内的考生。 
      朔州市招生考试管理中心:学习、工作单位或户籍在朔州市范围内的考生。 
      晋城市招生考试管理中心:学习、工作单位或户籍在晋城市范围内的考生。 
       大同市招生考试管理中心:除大同大学应届本科毕业生外的学习、工作单位或户籍在大同市范围内的其他考生。 
      临汾市招生考试中心:除山西师范大学、山西师范大学现代文理学院以外学习、工作单位或户籍在临汾市范围内的其他考生。 
      太原理工大学(明向校区):太原理工大学(所在学院在明向校区)、太原理工大学现代科技学院(所在系在明向校区)的应届本科毕业生。 
      除上述规定之外,各市报考点还需接受下列考生报名: 
      ⑴ 学习、工作单位或户籍在本市范围内报考工商管理硕士、公共管理硕士、旅游管理硕士、工程管理硕士中的工程管理[代码为125601]和项目管理[代码为125602]等考试科目为两科的考生; 
      ⑵ 学习、工作单位或户籍在本市范围内报考会计硕士、审计硕士和图书情报硕士等考试科目为两科的非应届考生以及本市范围内未设考点高校的应届本科毕业生; 
      ⑶ 报考法律硕士(法学)、法律硕士(非法学)专业的非应届考生可选择大同大学考点,也可选择学习、工作单位或户籍所在市报考点报考。 
      三、单考生必须在招生单位报考点报名。我省单独考试招收攻读硕士学位研究生的高校为山西大学、太原理工大学。 
      四、根据教育部有关规定,我省不接收省外院校应届本科毕业生(不论户籍是否在我省)以及户籍和工作单位均不在我省的非应届考生报名参加考试。非应届考生现场或网上确认时须提供户籍证明或工作单位开具的工作证明和近三个月的社保缴费证明,提供虚假证明信息的,一经查实,将取消报名确认、考试资格。 

附:



1401     

山西大学

研究生院 

0351-7011714 

 

1402 

太原理工大学(迎西校区) 

研究生学院 

 0351-6010370,0351-6111022 

 

1403 

山西医科大学 

研究生学院 

0351-3985363 

 

1404 

山西农业大学 

研究生院 

0354-6283456,0354-6286996 

 

1405 

中北大学 

研究生院 

0351-3922165 

 

1406 

山西师范大学 

研究生院  

0357-2051238,0357-2051078 

 

1407 

太原科技大学 

研究生院 

0351-6998486 

 

1408 

山西财经大学 

研究生院 

0351-7666904 

 

1409 

大同大学 

研究生处 

0352-7158695,0352-7158173,0352-7158179 

 

1410 

太原市招生考试管理中心  

 高考科  

0351-3182182 

 

1411 

运城市招生考试管理中心   

考试二科               

0359-2216385 

 

1412    

长治市招生考试管理中心   

研究生科               

0355-2033345 

 

1413 

晋中市招生考试管理中心   

办公室                  

0354-3806645 

 

1415 

吕梁市招生考试管理中心   

办公室                  

0358-8211680 

 

1416    

阳泉市招生考试中心         

高考科                  

0353-2297080 

 

1417    

山西中医药大学         

研究生部               

0351-3179753 

 

1418    

太原工业学院             

教务处                  

0351-3566036 

 

1419    

太原师范学院            

研究生处               

0351-3179271 

 

1420    

忻州市教育局         

高招办                  

0350-2031291 

 

1421    

朔州市招生考试管理中心   

研究生科、信息科  

0349-8851183,0349-8851191 

 

1422    

晋城市招生考试管理中心   

办公室    

0356-2066110,0356-2066183 

 

1423    

大同市招生考试管理中心   

高考科   0352-2537427,0352-2537437 

 

1424    

临汾市招生考试中心        

 自考科    

0357-2682335 

 

1425    

太原理工大学(明向校区)    

研究生学院    

0351-6010370,0351-6111022


一、网上报名要求 

1、考生报名前要认真阅读教育部《2020年全国硕士研究生招生工作管理规定》《2020年全国硕士研究生招生考试公告》《山西省2020年全国硕士研究生招生考试网上报名公告》以及考点和招生单位发布的《网报公告》。 

2、网上报名时间:20191010日至1031日,每天9:00-22:00预报名时间为2019924日至927日,每天9:00-22:00考生须在规定时间登录“中国研究生招生信息网”(公网地址:http://yz.chsi.com.cnhttp://yz.chsi.cn),按教育部、山西省招生考试管理中心、报考点以及报考单位的网上公告要求报名,并按要求填报有关信息;逾期不再补报,也不得修改报名信息。 

3、报考2020年全国硕士学位研究生招生考试的考生,必须符合教育部《2020年全国硕士研究生招生工作管理规定》中“报名”所规定的报考条件,不符合报考条件的不予确认。 

4、考生要按照山西省招生考试管理中心《山西省2020硕士研究生招生考试网上报名公告》要求选择报考点,凡是未按照公告要求选择报考点的,不予确认。 

5、报名期间,考生可自行修改网上报名信息或重新填报报名信息。同时,在报名期间将对考生学历(学籍)信息进行网上校验,考生可上网查看学历(学籍)校验结果,也可在报名前或报名期间自行登录“中国高等教育学生信息网”(网址http://www.chsi.com.cn)查询本人学历(学籍)信息。未能通过学历(学籍)校验的考生应在招生单位规定时间内完成学历(学籍)核验。考生填报的报名信息与报考条件不符的,招生单位不予通过考试。 

6、研招网实行实名注册,为避免多占考位,一位考生只能保留一条有效报名信息。网上报名时,考生务必认真填写并仔细核对本人的报考信息。报名成功后,如发现确实需要修改信息,考生使用已注册的用户名和密码登录研招网,随时修改其非关键信息;“招生单位”、“考试方式”、“报考点”等关键信息修改必须先取消当前有效志愿,重新报名。 

7、经本科毕业学校选拔且已被招生单位接收的推免生,不得再报名参加全国统考,否则取消推免资格。 

8、考生提交报考信息后,须在网上报名截止日期(1031日)前,以“网上支付”方式按照规定额度缴纳报考费(请勿重复缴费),收到缴费成功信息后,方可在规定时间内到报考点进行确认,否则报名无效。未进行确认或确认未通过的考生系统将退还报考费。 

按照《山西省物价局山西省财政厅关于重新核定研究生招生报名考试费标准的通知》(晋价费字[2014]323号),在我省参加硕士研究生初试报名考试费标准为:4科每人次180元,3科每人次135元,2科每人次100元。 

考生务必于网上报名期间在网上支付报考费,现场确认期间一律不接受现场补缴费。 

9、报名成功后,考生务必妥善保管并牢记自己的“报名号”和“密码”,避免出现不能现场确认和不能下载打印本人《准考证》等情况发生。 

10、考生要准确填写本人所受奖惩情况,特别要如实填写在参加普通和成人高等学校招生考试、全国硕士研究生招生考试、高等教育自学考试等国家教育考试过程中因违纪、作弊所受处罚情况。对弄虚作假者,将按照《国家教育考试违规处理办法》、《普通高等学校招生违规行为处理暂行办法》严肃处理。 

11、报考少数民族骨干计划验证码领取地址:太原市晋源区集阜北街9号山西省招生考试管理中心研考处。领取验证码时,考生本人须携带身份证、学生证原件以及经生源地省教育厅审核盖章后的《报考2020年少数民族高层次骨干人才计划硕士研究生考生登记表》。 

二、特别提示 

网上报名时,凡未按教育部、山西省招生考试管理中心、报考点和招生单位网上报名公告要求报名,未按要求选择报考点、报名信息误填、错填或填报虚假信息而造成不能确认、考试或录取的,后果由考生本人承担。


以上是聚创考研网为考生整理的"山西省2020年全国硕士研究生招生考试网上报名公告"的相关考研信息,希望对大家考研备考有所帮助! 备考过程中如有疑问,也可以添加老师微信juchuang911进行咨询。

搜索不到想要的信息?联系在线客服或者添加微信咨询
取消
复制微信号