内容详情

华南理工大学2019年硕士生招生考试(4414报名点)现场确认报名须知

作者:聚创华南理工考研网-小厦老师 点击量:1345 2018-11-02

课程资料备考指导咨询加微信:H17720740258

据悉,2019年硕士生招生考试(4414报名点)现场确认报名须知目前已公布,聚英华南理工大学考研网小编为大家整理如下:

请认真阅读本须知(特别说明:本须知仅针对“4414华南理工大学”报名点考生,报考我校选择其他报名点现场确认的考生,请根据所选报名点的现场确认要求执行)

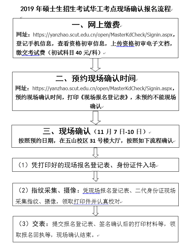
一、现场确认报名时间和地点及流程

1.现场确认报名时间:2018年11月7日-10日,每天上午08:30-12:00,下午13:00-16:30。

2.现场确认报名地点:华南理工大学五山校区31号楼1楼大厅(点击查看华南理工大学2019年硕士生招生考试现场确认地点

3.现场确认报名分两个流程:网上流程和现场确认流程。

(1)网上流程有上传资格审查所需电子文档、缴费、预约现场确认时间、打印现场报名登记表。系统开放时间:11月2日08:30-10日12:00。网址:

https://yanzhao.scut.edu.cn/open/MasterKdCheck/Signin.aspx,

    (2)现场确认流程有采集指纹、摄像、核对报名信息并签名确认、提交报名信息表。

二、网上流程

(一)上传资格审查所需电子文档

本考点所有网上报名成功的考生需在华南理工大学研究生招生系统按要求提交以下电子文档:

1.应届生:身份证(正反面)、《教育部学籍在线验证报告》、学生证;

2.往届生:身份证(正反面)、毕业证书或《教育部学历证书电子注册备案表》或《教育部学历认证报告》或《教育部留学服务中心学历学位认证报告》、学位证书;

3.学籍学历网上校验未通过的考生除提交以上材料外,还需根据提示信息提交其他证明材料(解释校验未通过原因)。

(二)缴交报名考试费 

本报名点采取网上缴费(支付宝或者微信均可)的方式收取报名考试费,现场不设置现金或刷卡缴费方式。考生务必登录华南理工大学研究生招生系统进行网上缴费(考试费标准:40元/科),网上缴费的具体操作请注意按照系统内的说明操作,尽量选用微信支付方式,请勿重复缴费。缴费发票统一为电子发票,将在现场报名结束后两周内发送到考生本人在系统内所提供的电子邮箱中。

(三)预约现场确认时间并打印报名登记表

考生缴费成功后须在系统预约现场确认时间。考生预约成功后请务必打印《现场确认登记表》,凭登记表按照预约成功的时间进行现场确认报名。未网上预约将不能进行现场确认报名。

三、现场确认流程

1.考生凭已预约成功打印的“现场报名登记表”及本人有效期内的身份证件(限居民身份证、港澳台身份证、华侨身份证件)进入确认现场进行现场确认。

身份证号、姓名变更的需在现场确认时提供证明材料。未通过学历学籍校验的考生应及时到学历学籍权威认证机构进行认证。

2. 采集指纹、摄像

考生凭身份证原件、“现场报名登记表”到摄像处进行现场采集指纹、电子摄像。同时当场核对打印出的“全国硕士生入学考试报名信息简表”,认真检查表中的各项信息是否准确(特别是姓名、身份证号、毕业学校、毕业年月、毕业专业、毕业证书编号、报考专业、考试科目等信息)。如果发现有误,请用钢笔或签字笔在出错处更正,阅读签字栏中的“报考信息确认及考试诚信承诺书”等内容后,签名确认。

3.提交签名的报名信息表

考生持已签名确认的“全国硕士生入学考试报名信息简表”、“现场报名登记表”到交表处交表,领取考生应试须知材料后,报名确认手续完成,考生离开报名现场。

四、交通指引

因确认现场人流量大,学校停车位紧张,建议大家乘坐公共交通工具到我校进行现场确认,可到我校的公共交通工具有:

1. 选择乘坐地铁在3号线,在五山站C出口出;

2. 直达我校的公交车(停靠华工大总站)有:32路、230路、大学城2线、775路;

3. 途经我校的公交车(停靠华工站)有:20路、41路、78A路、78路、B10路、197路、218路“华工大站”下车。

五、关于网报期间学籍、学历校验不通过的说明

1.所有报考考生务必在2018年10月31日22时前登录中国研究生招生信息网(http://yz.chsi.com.cn)查看并核对本人的学籍学历提示信息项、以及招生单位发送的站内消息(如果有)。

2.考生网上报名期间,教育部将对考生学历学籍信息进行网上校验,一般情况下,学籍信息是可以快速校验的,对于学籍校验未通过的情况,则可能是以下原因:

(1)报名时输入的学历(学籍)相关信息有误

这种情况请关注下本人“学信档案”。主要有姓名、证件号码、毕业学校名称、毕业年月、学历层次、获得学历的学习形式。其中姓名、证件号码务必按照本人目前所持有的有效证件填写;毕业学校名称、毕业年月、学历层次、学习形式务必按照所获毕业证书上的内容填写。

(2)考生毕业后更改了姓名或身份证号(这种情况需提供公安机关相关证明)。

(3)学历(学籍)电子注册信息有误(出现这种情况请咨询毕业证书颁发学校)。

(4)境外学历(这种情况必须提供教育部留学服务中心出具的学历学位认证报告)

根据往年经验,2002年前获得国家承认的本科或高职高专毕业证书、获得军队院校颁发的毕业证书、现役军人、境外学历等类型考生,若无法通过网报学历校验,建议尽快对所获得学历证书进行学历认证,学历认证的办法请参见学信网http://www.chsi.com.cn“学历认证”频道的相关信息。境外学历考生必须提供教育部留学服务中心出具的认证报告(网址http://renzheng.cscse.edu.cn/Login.aspx)。

六、其它问题说明

1.本报名点在考生现场确认阶段将对考生报考资格进行初审,复试录取阶段将严格复审考生报考资格,请考生自行确认是否具备报考硕士研究生的资格,一旦发现不符合报考条件而造成不能录取的后果,责任由考生自负。

2.考生办理完现场确认手续缴纳报名考试费之后,报名考试费一律不予退还。

3. 2019年硕士生招生考试初试时间为2018年12月22-23日(考试时间超过3小时的科目安排在12月24日进行),具体考试安排请考生留意我校网站相关通知。

4.根据教育部的统一要求,2018年12月14日至12月24日,考生可凭网报用户名和密码登录“研招网”自行下载打印《准考证》。我校不再给考生寄发《准考证》。《准考证》使用A4幅面白纸打印,正、反两面在使用期间不得涂改或书写。考生凭下载打印的《准考证》及居民身份证参加初试和复试。请考生务必妥善保管个人网报用户名、密码及《准考证》、居民身份证等证件,避免泄露丢失造成损失。

5.我校将在考试前一周在华南理工大学招生工作办公室网页公布考场安排等考务信息,请考生及时留意相关通知。

6.考生应按准考证上“考生须知”的要求,携带考试所需的用具,考试时务必携带本人有效的第二代居民身份证原件,否则不予入场考试。

7.本确认点未设置复印打印点,请提前准备好现场确认所需资料。

8.现场确认点所在31号楼及附近楼宇为公共教学楼,请考生在现场确认及等待过程中务必保持安静,不得大声喧哗。

9.我校不举办也不与任何考研培训机构合作举办任何形式的考研辅导、助考活动。请广大考生不要轻信非法网站和校外培训机构的虚假广告宣传,谨防上当受骗,避免不法分子的欺诈招生行为。我校研究生招生的相关信息将第一时间通过招生工作办公室主页(http://admission.scut.edu.cn/)发布,请广大考生及时上网了解。

    

华南理工大学招生工作办公室

2018年10月31日


以上是聚创考研网为考生整理的"华南理工大学2019年硕士生招生考试(4414报名点)现场确认报名须知"的相关考研信息,希望对大家考研备考有所帮助! 备考过程中如有疑问,也可以添加老师微信juchuang911进行咨询。

搜索不到想要的信息?联系在线客服或者添加微信咨询
取消
复制微信号